333ÌåÓý¹ÙÍø

ÖÐÎÄ EN
Ê×Ò³
Ó¦ÓÃÁìÓò
µçÔ´
Æû³µ Çå½àÄÜÔ´ ¹¤¿Ø µçÔ´ ÖÇÄÜ¼Ò¾Ó °²·À ÒDZí ͨѶ

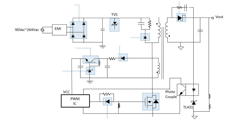
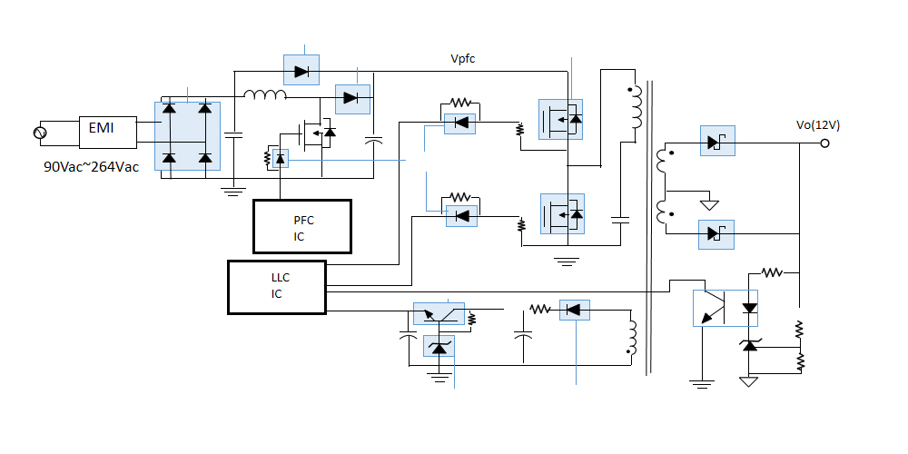
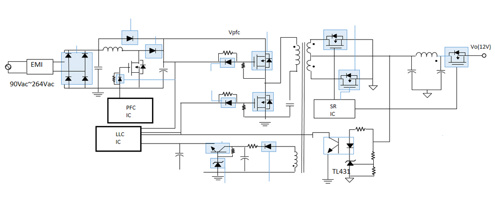
µçÔ´ µçÔ´²úÆ·Éú³¤µÄÇ÷ÊÆÊǿռäÔ½À´Ô½Ð¡£¬¹¦ÂÊÔ½À´Ô½´ó£¬´Ó¶øÒªÇóÄÚ²¿Ê¹ÓõķÖÁ¢Æ÷¼þÒ²ÐèÒª×·ËæÕâÑùµÄÇ÷ÊÆÀ´µü´ú¸üС£333ÌåÓý¹ÙÍø¿Æ¼¼×½×¡Ê±»ú£¬Àֳɿª·¢³öÕûÁ÷ÇÅ¡¢mosfet¡¢¿ì»Ö¸´¶þ¼«¹ÜµÈ²úÆ·£¬²¢ÒѾ­ÀÖ³ÉÁ¿²úÉÏÊУ¬ÔÚÊÖ»ú³äµçÆ÷¡¢PCµçÔ´¡¢·þÎñÆ÷µçÔ´µÈÁìÓò»ñµÃÆÕ±éÓ¦Óá£

18W ÊÖ»ú³äµçÆ÷ ?

24W ÊÖ»ú³äµçÆ÷ ?

Ìõ¼Ç±¾ÊÊÅäÆ÷ ?

PCµçÔ´ ?

·þÎñÆ÷µçÔ´ ?

Privacy Cookies ±¾ÍøÕ¾Ê¹ÓÃä¯ÀÀÆ÷¼Í¼ Cookies À´ÓÅ»¯ÄúµÄʹÓÃÌåÑ飬Ïà¹ØÐÅÏ¢Çë»á¼ûÎÒÃǵÄÖ´·¨ÉùÃ÷ÓëÒþ˽ÉùÃ÷¡£ÈôÊÇÄúÑ¡Ôñ¼ÌÐøä¯ÀÀÕâ¸öÌáÐÑ£¬±ãÌåÏÖÄúÒѽÓÊÜÎÒÃÇÍøÕ¾µÄʹÓÃÌõ¿î¡£

ÍøÕ¾µØÍ¼